欢迎来到代账网

请先 登录I注册

登录/注册后,可享受:

  • 搜索、浏览历史保留

    关键词、企业/人员历史快速访问

  • 监控、关注功能启用

    实时获取企业/人员风险、动态

  • 免费数据维度全查看

    企业免费数据维度全量查看

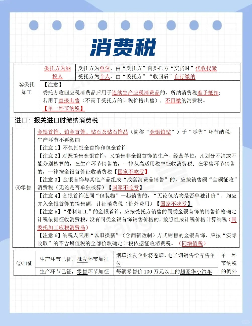
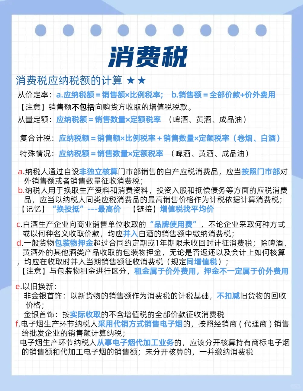
冲刺考点 | 消费税
发布于:2024-05-06 16:47

以上资料来源:之了课堂

本文新闻来源代理记账网,版权归原作者所有,内容仅代表作者本人观点,不代表代理记账网的立场。

如有任何疑问或需要删除,请联系vip@dljzw.com

推荐企业
东莞市玖

东莞市玖安企业服务有限公司

东莞市慧

东莞市慧辰财务咨询有限公司

东莞市明

东莞市明安企业代理有限公司

东莞市同

东莞市同信会计咨询服务有限公司

东莞市宏

东莞市宏晟财税有限公司

泽盈财税

泽盈财税服务(东莞)有限公司

联系客服

意见反馈

*问题类型

  • 功能改进
  • 会员问题
  • 数据问题
  • 搜索问题
  • 投诉反馈
  • 定制化服务
  • 其他

*反馈

如有其他问题,可联系客服咨询。

登录即表示已阅读并同意《用户协议》《隐私政策》
验证码登录手机账号,未注册用户将自动创建